ElektrMaterial/Elektronik: Unterschied zwischen den Versionen

Aus Modellbahn-199 Rudow
ElektrMaterial/Elektronik
Zur Navigation springen Zur Suche springen
(Die Seite wurde neu angelegt: „<noinclude>{{DISPLAYTITLE:Elektronisches }}{{Elektronik}} __FORCETOC__ </noinclude> Kategorie:Elektronik ==Pegelwandler 3,3V -> 5V == mit Hilfe eine NPN-T…“)
 
Zeile 1: Zeile 1:
<noinclude>{{DISPLAYTITLE:Elektronisches }}{{Elektronik}} __FORCETOC__ </noinclude>
+
<noinclude>{{DISPLAYTITLE:---Elektronisches }}{{Elektronik}} __FORCETOC__ </noinclude>
 
[[Kategorie:Elektronik]]
 
[[Kategorie:Elektronik]]
  

Version vom 30. November 2021, 13:55 Uhr

Unterseiten
Hauptseite Elektronik
S1
S2
S3
S4
elektr.Material
##--Modellbahn 199 Rudow

Pegelwandler 3,3V -> 5V

mit Hilfe eine NPN-Transistors und 3 Widerständen lässt sich ein einfacher Pegelwandler aufbauen.
Das Problem war die Ansteuerung L298N Motor Drive Controller Board Modul dieses Modul arbeite mit 5V Logik und hat Probleme mit den Ausgängen des ESP8266 (3,3V Logik).

Mit Hilfe eines Pegelwandlermoduls ließe sich das recht teuer (4,-- EUR für 4 Kanäle) umsetzen.
Leider bräuchte man für die 2 Kanäle am Motor-Controller für Rechts-Linke-Betrieb 6 Kanäle.

das ist MIST


6 Transistoren BC 547A kosten pro Stück 0,03€ -> 0,18€
6 * 3 Widerstände a 2 Cent -> 0,36€
Also alles zusammen ca. 0,18€ + 0,36€ ->> 54 €ent und natürlich Schaltungsaufwand
Pegelwandler-3.3V--5V.png D1-Mini-Leistenansicht.png

links

https://www.mikrocontroller.net/articles/Pegelwandler
mikrocontroller.net

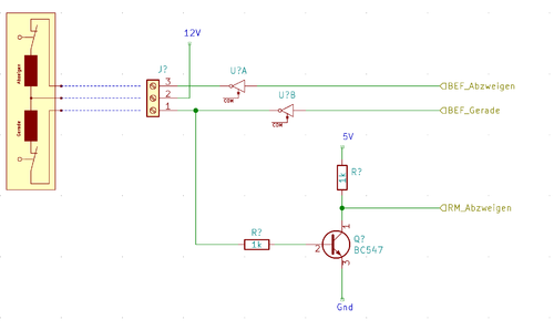
Weichenansteuerung mit Rückmeldung

mit Hilfe dieser kleine Schaltung kann man eine Weiche, mit elektr.Spulen-Antrieb, über eine Mikrocontroller parallel zu Tastern ansteuern und erhält über die Endschalter auch eine Rückmeldung der aktuellen Stellung.
Da der Endschalter der gegenüberliegenden Spule geschlossen ist wird der Transistor angesteuert und liefert damit das gewünschte Rückmelde-Signal an den MikroController.
Bei den Treiberstufen handelt es sich um ein ULN2803A IC.
Dieser Baustein enthällt 8 Darlington-Treiber mit Freilaufdiode, die Treiber schalten nach 0V (Gnd)
Weichenansteuerung mit RM.png
habe das Prinzip von der Seite Seite von de.rec.modelle.bahn abgekupfert und etwas angepasst.