Datei:Weichenansteuerung mit RM.png
Zur Navigation springen
Zur Suche springen
Größe dieser Vorschau: 800 × 477 Pixel. Weitere Auflösungen: 320 × 191 Pixel | 1.882 × 1.123 Pixel.
Originaldatei (1.882 × 1.123 Pixel, Dateigröße: 18 KB, MIME-Typ: image/png)
Beschreibung
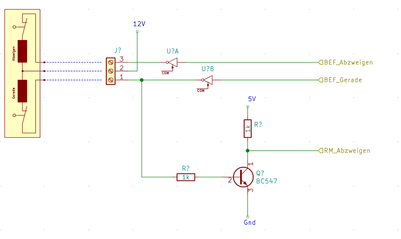
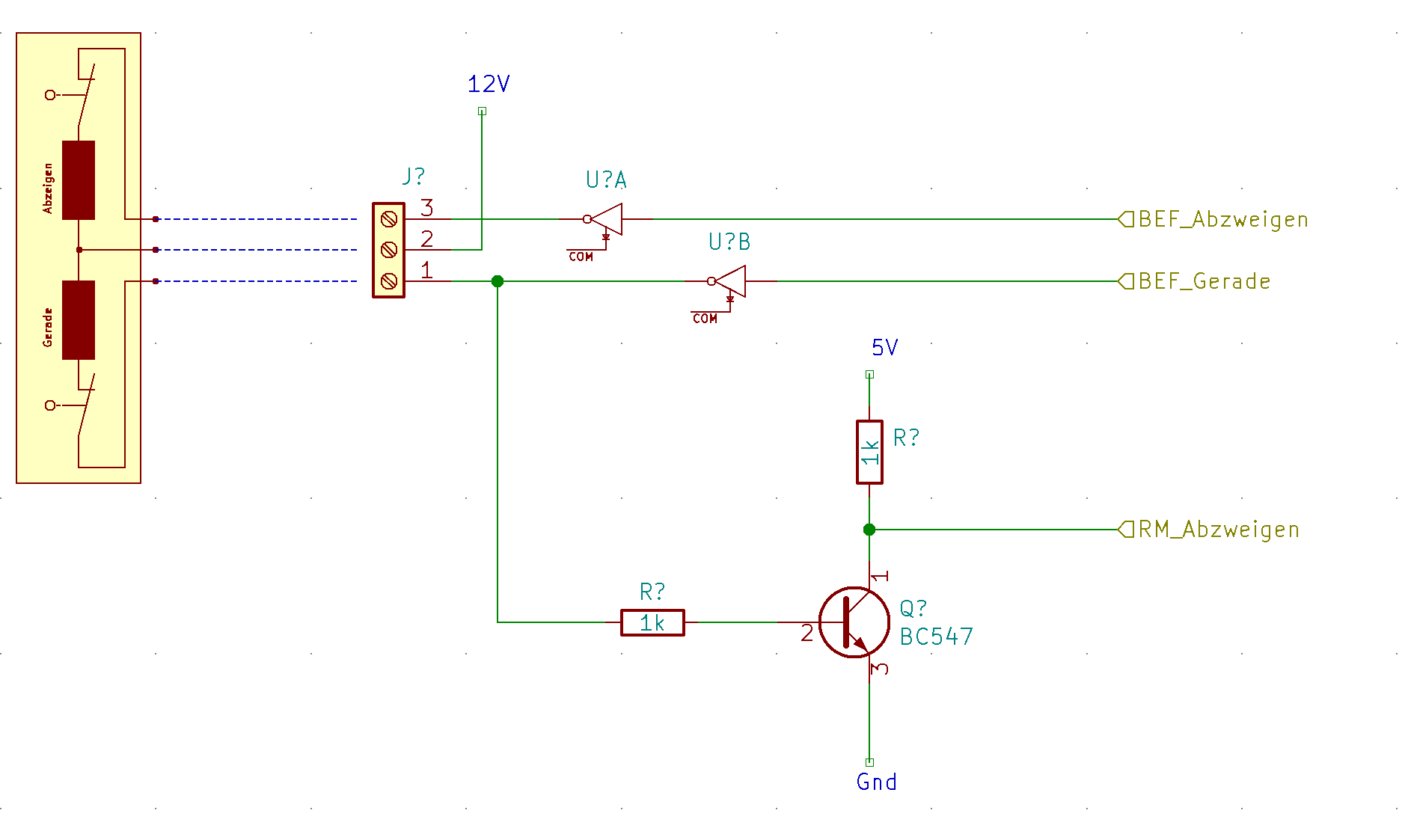
@J.Berndt mit kiCAD erstellt Weichensteuerung mit Rückmeldung fernbedienbar mit einem Mikrocontroller (z.B.:ESP8266)
Dateiversionen
Klicke auf einen Zeitpunkt, um diese Version zu laden.
| Version vom | Vorschaubild | Maße | Benutzer | Kommentar | |
|---|---|---|---|---|---|
| aktuell | 20:58, 12. Mai 2021 | 1.882 × 1.123 (18 KB) | Jrberndt (Diskussion | Beiträge) | @J.Berndt mit kiCAD erstellt Weichensteuerung mit Rückmeldung fernbedienbar mit einem Mikrocontroller (z.B.:ESP8266) |
Du kannst diese Datei nicht überschreiben.
Dateiverwendung
Keine Seiten verwenden diese Datei.